학습하기

커뮤니티

구입하기

신장 (new) > 칼륨 대사 장애

저칼륨혈증

기본 개념

저칼륨혈증 (K < 3.5)

  • 원인: 섭취 감소, 세포 내 칼륨 이동(Insulin, b2 agonist, thyroxin 등), 칼륨 소실(구토, 설사, 이뇨제 사용 등)


  • EKG: flat T wave, ST depression, QT prolongation, U wave

  • 치료

    • 칼륨 경구투여가 기본

    • 저마그네슘 혈증이 동반되어있을 경우 마그네슘을 먼저 교정

    • 칼륨 정주 (경구투여 불가시, 부정맥이나 마비 등 심각한 상황)


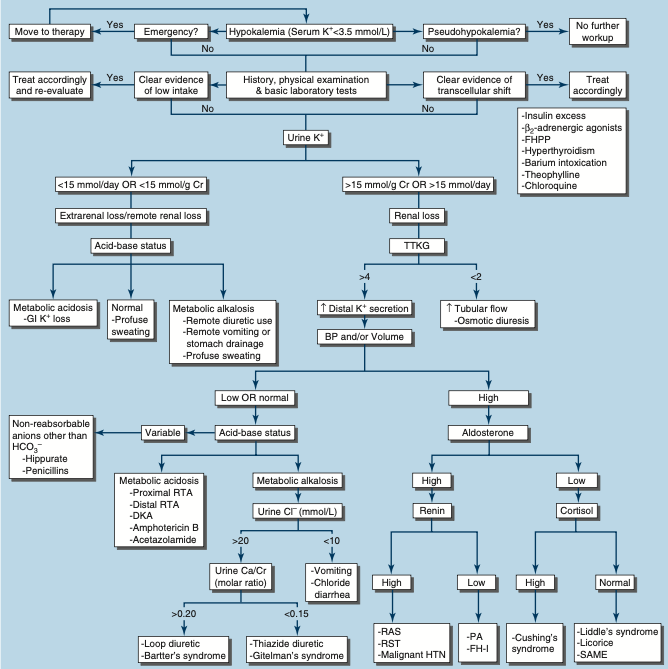
참고) 저칼륨혈증 원인감별 알고리즘

  • TTKG = [urine K / serum K] / [urine Osm / serum Osm]


[1] Harrsion 22e, pg.354-357

연습문제 12문제

0/12 완료

0개의 글


글 작성

** 제목만 보더라도 어떤 내용인지 알 수 있도록 완성된 문장으로 작성해주세요.
예시) 초음파 (X) → 초음파 사진에서 PDA 소견을 어떻게 알 수 있나요? (O)