학습하기

커뮤니티

구입하기

신장 (new) > 칼륨 대사 장애

고칼륨혈증

기본 개념

고칼륨혈증 (K > 5.5)

  • 원인: 신부전, 저알도스테론혈증, 세포 외 칼륨 이동, 약물(NSAIDs, ACEi, ARB…) 등

  • EKG: peaked T wave(=T wave 높이가 2큰칸 이상), PR prolongation, lose of P wave, QRS widening, sine wave pattern

  • 치료

    • 응급치료 (K≥6.5 or ECG 변화 시) : IV 10% calcium gluconate

      • 고칼륨혈증이 심장에 미치는 효과(부정맥 등)를 막기 위함

      • 단, Digoxin을 복용중인 환자의 경우 calcium 투여가 심독성을 더 악화시킬 수 있어 매우 주의해서 투여

    • 칼륨의 세포내 이동 (rapid acting)

      • Insulin + Glucose (50DW): 10-20분 이내 효과

      • nebulized Albuterol (B-agonist): insulin + glucose와 병행했을 때 더욱 효과적

        • 기저 심질환이 있는 환자에서 사용 주의

        • ESRD환자에서는 저항성을 보일 수 있으며 반드시 insulin+glucose와 병행해야함

    • 칼륨을 몸에서 제거 (위 방법들보다는 느림)

      • Kalimate (양이온교환수지, SPS): 경구 / 직장 투여

      • 신규 약물: Patiromer, sodium zirconium cyclosilicate → 현재 국내 미허가, SPS 보다 더 안전하고 효과적

      • IV saline: hypovolemia & oliguric한 경우 도움

      • Diuretics (Furosemide, Thiazide): euvolemic/hypervolemic 하면서 신기능이 유지되는 경우

      • 응급혈액투석: 보존적 요법으로 조절되지 않을 때


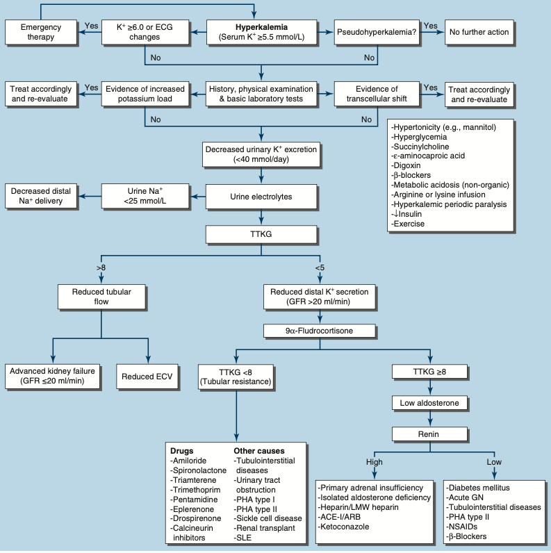
  • 고칼륨혈증 원인 감별 알고리즘

    A. TTKG > 8 (Aldosterone 정상 반응)

    • 의미: 신장은 노력 중이나 물리적 한계 존재

    • 원인:

      1. Reduced tubular flow: 세뇨관 유속 저하

      2. Advanced kidney failure: GFR ≤20 ml/min

      3. Reduced ECV: 유효순환혈장량 감소

    B. TTKG < 5 (Aldosterone 작용 부전)

    • 의미: 원위부 세뇨관의 K+ 분비 능력 저하 (Reduced distal K+ secretion)

    • 감별 검사: 9a-Fludrocortisone (Mineralocorticoid) 투여 후 반응 관찰

      ① 반응 없음 (TTKG <8 유지) → 세뇨관 저항성 (Tubular resistance)

      • 알도스테론이 있어도 세뇨관이 반응하지 않음

      • 약물 (Drugs):

        • K-sparing diuretics (Amiloride, Spironolactone, Triamterene, Eplerenone)

        • Antibiotics (Trimethoprim, Pentamidine)

        • Calcineurin inhibitors, Drospirenone

      • 기타 원인:

        • Tubulointerstitial diseases (세뇨관간질 질환)

        • Urinary tract obstruction (요로 폐쇄)

        • Sickle cell disease, SLE, Renal transplant

        • PHA (Pseudohypoaldosteronism) type I, II

      ② 반응 있음 (TTKG ≥8 상승) → 알도스테론 결핍 (Low aldosterone)

      • 알도스테론을 넣어주니 교정됨 = 알도스테론 부족이 원인

      • Renin 수치 확인에 따른 감별:

        • High Renin (Renin ↑, Aldo ↓): 부신 자체의 문제

          • Primary adrenal insufficiency (Addison's disease)

          • Heparin/LMW heparin 사용

          • Ketoconazole

        • Low Renin (Renin ↓, Aldo ↓): 저레닌성 저알도스테론혈증

          • Diabetes mellitus (Diabetic nephropathy - RTA type 4의 흔한 원인)

          • NSAIDs, β-Blockers

          • Acute GN, Tubulointerstitial diseases


[1] Harrison 22e, pg. 358-361

연습문제 8문제

0/8 완료

0개의 글


글 작성

** 제목만 보더라도 어떤 내용인지 알 수 있도록 완성된 문장으로 작성해주세요.
예시) 초음파 (X) → 초음파 사진에서 PDA 소견을 어떻게 알 수 있나요? (O)