학습하기

커뮤니티

구입하기

내분비 (new) > 뇌하수체 전엽 질환

기능성 뇌하수체 종양 - 성장호르몬 분비 종양 (말단비대증)

기본 개념

말단비대증, 거인증

  • 정의: 대부분 GH 분비 뇌하수체 선종(GH-secreting pituitary tumor)에 의해 만성적으로 GH와 IGF-1이 과잉 분비되는 질환

    • 사춘기 이전 발병 시 거인증, 성장판이 닫힌 후 발병 시 말단비대증으로 발현

    • 드물게 췌장, 폐, 부신 등의 신경내분비 종양에서 성장호르몬 분비 촉진 호르몬(GHRH)이 이소성으로 분비되어 발생 가능


  • 주요 증상


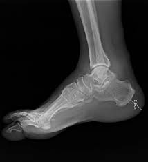
    • 골격계 변화: 손, 발, 코, 턱 등 말단 부위의 비대, 전두부 돌출(frontal bossing), 턱 돌출증(prognathism), 치아 간격 증가

    • 연조직 변화: 피부 비후, 다한증, 지성 피부, 거친 얼굴 모양, 혀 비대(macroglossia), 깊은 목소리, 발뒤꿈치 조직 두께 증가

    • 신경계 증상: 손목터널증후군(carpal tunnel syndrome), 근위부 근력 약화, 피로감

    • 대사 이상: 인슐린 저항성으로 인한 내당능장애(25%에서 당뇨병 발생), 고지혈증, 고칼슘뇨증

    • 심혈관계 합병증: 고혈압, 좌심실 비대, 부정맥, 이완기 기능 장애를 동반한 심근병증

    • 호흡기계 합병증: 60% 이상에서 수면 무호흡증 발생 (연조직 폐쇄 및 중추성 원인)

    • 종양 위험 증가: 대장 용종 및 대장암 발생 위험 증가


  • 진단

    • 선별: 혈청 IGF-1 (연령, 성별 고려하여 해석)

    • 확진: 75g 경구 당부하 검사 (oral glucose tolerance test)

      • 정상 반응: GH가 1μg/L 미만으로 억제됨 (ultrasensitive assay 사용 시 <0.4 μg/L)

      • 말단비대증: 1-2시간 이내 GH가 0.4 µg/L 미만으로 억제되지 않음

    • 위치 확인: 뇌하수체 MRI (생화학적 확진 후 시행)


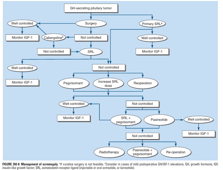
  • 치료 및 관리 알고리즘

    • 1. 초기 치료

      • 수술 (Surgery): 경접형동 선종 제거술 (TSA) (대부분의 환자에서 TOC)

      • 일차 약물 치료 (Primary SRL): 수술적 완치가 불가능하거나 수술 위험이 높은 경우 고려 (Somatostatin receptor ligand)


    • 2. 치료 후 평가 (Post-Treatment Assessment)

      • 조절 잘 됨 (Well controlled): IGF-1 수치 모니터링 (Monitor IGF-1)

      • 조절 안 됨 (Not controlled): 추가 약물 치료 또는 재수술 고려


    • 3. 2차 치료 (Secondary Treatment Options - 조절 안 될 경우)

      • 카베르골린 (Cabergoline): 수술 후 경미한 GH/IGF-1 상승이 있는 경우 고려

      • 소마토스타틴 수용체 리간드 (SRL): Octreotide LAR, Lanreotide Autogel 등

      • 페그비소만트 (Pegvisomant): GH 수용체 길항제 (IGF-1 정상화 목표, 종양 크기 증가 감시 필요)

      • SRL 용량 증량 (Increase SRL dose)

      • 재수술 (Reoperation): 잔존 종양이 접근 가능한 경우


    • 4. 3차 및 난치성 치료 (Tertiary/Refractory Options)

      • 병합 요법:

        • SRL + Pegvisomant

        • Pasireotide + Pegvisomant

      • 파시레오티드 (Pasireotide): 2세대 SRL, SST5 수용체 친화력 높음 (고혈당 부작용 주의)

      • 방사선 치료 (Radiotherapy): 약물/수술로 조절되지 않는 경우


  • 수술 후 완치-재발판정: IGF-1 수치


[참고: 말단비대증 xray findings]


[1] Harrison 22e, pg.3008-3012

연습문제 10문제

0/10 완료

0개의 글


글 작성

** 제목만 보더라도 어떤 내용인지 알 수 있도록 완성된 문장으로 작성해주세요.
예시) 초음파 (X) → 초음파 사진에서 PDA 소견을 어떻게 알 수 있나요? (O)