빈혈의 기준치
성인 남자 : Hb ≤13g/dL
성인 여자 : Hb ≤12g/dL
소아, 임신 : Hb ≤11g/dL
[주요 검사 항목]
RBC index : MCV / MCH / MCHC / RDW
MCV : 평균 적혈구 용적
MCH : 평균 적혈구 혈색소
MCHC : 평균 적혈구 헤모글로빈 농도
RDW : 적혈구의 크기 다양성을 나타내는 수치
적혈구의 크기가 균일하면 낮고, 크기가 다양하면 (anisocytosis) 높음
IDA의 경우 증가, thalassemia/ACD에서는 정상
Reticulocyte count : 골수 기능의 지표
빈혈 & reticulocyte 저하: 빈혈에 대한 보상 능력 저하
빈혈 & reticulocyte 정상/증가: 보상은 정상 → 급성 혈액 소실, 용혈 등을 의심
Corrected reticulocyte count(%) = 측정된 reticulocyte(%) * (환자Hct) / (정상 Hct)
빈혈로 인해 망상적혈구의 비율이 상대적으로 높게 나오는 것을 교정
1% 미만인 경우 골수의 적혈구 생산 능력 감소 의미, 2% 이상인 경우 적절한 보상 시사
*RPI(reticulocyte production index) = Corrected reti. Count / (correction factor)
교정인자: Hct 35% → 1.5, Hct 25% → 2.0, Hct 15% → 2.5
망상적혈구의 조기 방출로 인해 교란된 수치를 성숙기간을 적용하여 계산
2.0 미만이면 골수 반응 부적절(생산 저하), 2.0 이상이면 골수의 적절한 보상을 시사
Iron studies
serum Iron: 혈액 내 트랜스페린(transferrin)에 결합하여 순환하는 철의 총량
총 철결합능 (TIBC): 혈액 내의 트랜스페린이 철과 결합할 수 있는 총 능력. 즉, 혈중 트랜스페린의 양을 간접적으로 반영 (철 부족시 증가)
트랜스페린 포화도 (Transferrin Saturation, TSat): 혈청 철을 TIBC로 나눈 값으로, 철을 운반하는 단백질인 트랜스페린이 얼마나 철로 채워져 있는지를 나타내는 비율(%)
페리틴 (Ferritin): 세포 내에 철을 저장하는 단백질. 혈청 페리틴 수치는 체내 총 저장 철의 양을 직접적으로 반영
IDA 진단에 가장 민감하고 특이적인 검사 → 수치 감소
단, acute phase reactant로 급성/만성 염증, 감염, 간 질환, 악성 종양 시에는 철분 상태와 무관하게 증가할 수 있어 해석에 주의 필요
말초혈액 적혈구 소견
이상 소견 | 형태학적 특징 | 관련 질환 |
정상 | ||
소구성 저색소성 Microcytic hypochromic | 크기가 작고 central pallor 증가, 크기다양성 (anisocytosis), | • 철 결핍성 빈혈 • 지중해 빈혈 (Thalassemia) • 납 중독 • 철적모구성 빈혈 |
대구성 Macrocytosis | 정상보다 크기가 큰 적혈구 (림프구와 크기 비교) | • 거대적아구성 빈혈: B12/엽산 결핍 • 알코올 중독, 간 질환 • 골수이형성증후군 (MDS) |
구상적혈구 spherocyte | 작고, 둥글며, 중심부의 창백한 부분이 없는 진한 공 모양의 적혈구 | • 유전성 구상적혈구증 • 자가면역성 용혈성 빈혈 |
Howell-Jolly bodies | 적혈구 내에 남아있는 작은 핵의 잔여물로, 작고 둥근 보라색 점 | • 비장 기능 저하 또는 비장 절제술 후 상태 • 중증 용혈성 빈혈 |
눈물방울 세포 Teardrop cell | 한쪽 끝이 뾰족하게 늘어난 눈물방울 모양의 적혈구. 우측은 유핵적혈구 | • 골수섬유증 (Myelofibrosis) • 골수의 악성 종양 침윤 • 거대적아구성 빈혈 |
표적 세포 Target cell | 과녁처럼 중심부에 헤모글로빈이 진하게 염색된 부위가 보이는 적혈구. | • 간 질환 (특히 폐쇄성 황달) • 지중해 빈혈 및 기타 헤모글로빈병증 (HbC 등) • 비장 절제술 후 |
적혈구 파편 fragmentation / Schistocyte | 혈관 내에서 물리적 손상으로 인해 생성된 파편화되고 불규칙한 모양 | • 미세혈관병성 용혈성 빈혈 (MAHA): TTP, HUS, DIC • 인공 심장 판막 기능 이상 • 악성 고혈압, 중증 화상 |
짧은가시적혈구Burr cell / Echinocyte | 표면에 작고 규칙적인 간격의 돌기들이 돋아난 모양의 적혈구 | • 요독증 (Uremia) • 간 질환 • 오래된 혈액 검체 |
유극적혈구 Spur cell / Acanthocyte | 표면에 크고 작은, 불규칙한 간격의 뾰족한 돌기들이 돋아난 모양. | • 심한 간 질환 (알코올성 간경변 등) • 신경가시적혈구증 |
Rouleaux formation | 적혈구들이 동전꾸러미처럼 겹겹이 일렬로 쌓여 있는 모습 | • 다발성 골수종 • Paraproteinemia |
환상철적혈모구 | 핵 주위로 철과립이 반지 모양으로 쌓여있는 비정상적인 적혈구계 전구세포 | 골수 내 철분은 충분하지만, 적혈구가 철을 제대로 활용하여 헤모글로빈을 만들지 못하는 '철 이용 장애' 상태를 보여주는 핵심적인 소견
|
Red cell stippling | 적혈구 내부에 coarse stippling 존재 |
|
소구성 : 철겹핍빈혈(IDA), 만성질환에 의한 빈혈(ACD), sideroblastic anemia, 지중해빈혈
정구성 : 재생불량빈혈, 용혈성 빈혈, 만성 신질환, MM 등
대구성 : 거대적혈모구 빈혈, 골수이형성 증후군
** 소구성 빈혈의 감별 진단표
granulocyte segmented nucleus with heavy clumped chromatin, fine neutrophilic granules | N: neutrophil, M: monocyte L: lymphocyte |
|---|---|
erythrocyte 주로 bilobed nucleus, large bright orange granule 포함 | B: basophil |
giant platelet | Hypersegmented neutrophil |
정의: 골수 내 조혈세포가 차지하는 비율. 지방세포(fat cell)와의 비율로 평가
정상 범위: 100 - 나이 (±10%)
예시: 40세 성인의 정상 세포충실도는 약 50-70%
용어
Hypocellular (저세포성): 정상보다 낮을 때 (예: 재생불량성빈혈)
Hypercellular (고세포성): 정상보다 높을 때 (예: 백혈병, 골수증식종양)

정의: 과립구계 전구세포(Myeloid precursors)와 적혈구계 전구세포(Erythroid precursors)의 상대적인 비율. 골수 기능의 균형을 보여주는 핵심 지표
계산: 골수 내 모든 과립구계 세포 수 / 모든 유핵 적혈구 수
Myeloid (M): 골수아세포(Myeloblast) ~ 분절호중구(Seg. neutrophil)
Erythroid (E): 전적혈모구(Pronormoblast) ~ 정염적혈모구(Orthochromatophilic normoblast)
제외: 림프구, 형질세포, 거핵구 등은 계산에서 제외
정상 범위: 2:1 ~ 4:1 (골수계가 적혈구계보다 2~4배 많음)
임상적 의미
M:E ratio 증가 (>4:1):
골수계 증식 (예: 감염, 만성골수성백혈병 CML)
적혈구계 감소 (예: 순수적혈구무형성증 PRCA)
M:E ratio 감소 (<2:1):
적혈구계 증식 (예: 용혈성 빈혈, 급성 출혈 후 회복기)
골수계 감소 (예: 과립구감소증)
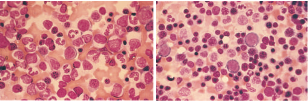
좌: myeloid hyperplasia, 우: erythroid hyperplasia
① 골수계 (Myeloid series)
"질서 있는 성숙 (Orderly maturation)"이 관찰되어야 함
가장 미성숙한 골수아세포(blast)부터 성숙한 호중구까지 모든 단계의 세포가 골고루 보임
성숙한 세포가 가장 많고 미성숙 세포일수록 수가 적은 피라미드 형태
정상 아세포(Blast) 비율: 5% 미만 (5% 이상 시 골수이형성증후군 또는 급성백혈병 의심)
** Bone marrow Left shift 란?
과립구 계열의 미성숙한 전구세포 (promyelocyte, myelocyte, metamyelocyte)의 비율이 정상보다 증가한 상태
보통 과립구 증식 (high M:E ratio) 을 동반하며 아래와 같은 상황에서 관찰
감염 및 염증: 신체에서 호중구를 대량으로 요구하면서 나타나는 반응성 변화
CML: 악성 클론이 과립구 계열 전체를 증식시키며 골수아세포부터 성숙 호중구까지 모든 단계의 세포가 크게 증가
골수 회복기: 항암치료 등으로 억제되었던 골수가 기능을 회복할 때 일시적으로 발생
G-CSF 약물 투여
말초혈액에서는 Neutrophilia, 미성숙 과립구의 출현 (band form → metamyelocyte → myelocyte 순서) 등이 발생
② 적혈구계 (Erythroid series)
"질서 있는 성숙"이 중요
가장 큰 전적혈모구에서 시작해 세포질이 점점 붉어지고(헤모글로빈 합성) 핵이 농축되어 작아지는 일련의 과정이 순차적으로 보임
주로 대식세포 주변에 모여 적혈모구섬(Erythroid island)을 형성
③ 거핵구계 (Megakaryocytic series)
골수에서 가장 큰 세포로, 여러 엽으로 나뉜 독특한 핵 모양
숫자, 크기, 모양이 다양하게 관찰
일반적으로 저배율(100x) 시야에서 2~10개 정도 관찰
기타 세포
림프구: 약 10-20%
형질세포(Plasma cell): 2-3% 미만
철 저장
프러시안 블루(Prussian blue) 염색으로 평가
대식세포(macrophage) 내에 미세한 푸른색 과립 형태로 철이 저장
골수 생검 (Bone marrow biopsy) 소견
생검은 세포의 개별 모양보다는 골수의 전체적인 구조(Architecture)와 세포충실도를 더 정확하게 평가하는 데 목적이 있다.
구조: 골수잔기둥(trabeculae), 조혈세포 끈(hematopoietic cords), 지방세포, 혈관동(sinusoid) 등의 구조가 잘 유지되어야 함
세포 분포: 각 계열의 세포들이 정상적인 위치에 분포하는지 확인
섬유화 (Fibrosis): trichrome, reticulin 염색을 통해 평가하며, 정상 골수에서는 의미 있는 섬유화가 없어야 함
비장의 기능과 해부학
Red pulp: 혈액이 기계적으로 여과되는 곳
낡고 뻣뻣해진 적혈구는 비장의 혈관구조를 통과하지 못하고 대식세포에 의해 파괴됨
철분 재활용
혈액 저장소
적혈구 내 봉입체 제거: 적혈구를 완전히 파괴하지 않고, 내부의 비정상적 봉입체만 제거함
→ 불량 적혈구가 대량으로 생성(HS, thalassemia)되면 세망 내피계가 증식하면서 비장비대 유발
→ 간경변 등으로 비장 혈류 울혈이 발생하면 비장 비대 유발
White Pulp: 면역기능
항원 포착 및 면역세포에게 제시
T세포 활성화, B세포 활성화 및 항체 생산
→ 전신 감염, 자가면역질환, 림프종 등에서 림프구 증식하면서 비장 비대 유발
골수 외 조혈 (Extramedullary hematopoiesis)
골수 부전이 발생하는 경우 조혈모세포가 비장으로 이동하여 증식하면서 거대 비장종대를 유발
[비장비대의 접근]
일반 증상: 좌상복부(LUQ)의 통증 및 무거운 느낌
거대 비장종대 시: 조기 포만감 (Early satiety)
통증의 원인
급성 팽창으로 인한 피막(capsule)의 신장
비장 경색 (Splenic infarction) - 심한 LUQ 통증, 흉막성 흉통 유발 가능
피막의 염증
비장 파열 (Splenic rupture)
외상 또는 침윤성 질환으로 발생 가능
복강 내 출혈, 쇼크, 사망으로 이어질 수 있으며 파열 자체는 무통일 수 있음
핵심 징후: 촉진되는 비장
정상 비장의 기준
무게: < 250 g
위치: 늑골곽 내에 완전히 위치
크기: 초음파상 최대 직경 13 cm, 핵의학 스캔상 길이 12 cm / 너비 7 cm
촉진 시 주의사항
항상 질병을 의미하지는 않음: 무증상 젊은 남성의 3%에서 촉진, 일부 열대 지역에서는 최대 60%까지 촉진 가능
원인 질환의 반응성 변화일 수 있음: 호지킨 림프종 환자에서 촉진되는 비장의 2/3만이 실제 암 침범 소견을 보임
감별 진단
① 기능적 과다형성/비대 (Work Hypertrophy):
세망내피계 증식: 결함 있는 적혈구 제거 증가 (유전성 구상적혈구증, 지중해빈혈)
면역 증식: 전신 감염(감염성 단핵구증) 또는 면역 질환(ITP, SLE, 펠티 증후군)에 대한 반응
② 수동적 울혈 (Passive Congestion):
비장으로부터의 혈류 유출 감소 (예: 간경변, 버드-키아리 증후군으로 인한 문맥압 항진증)
③ 침윤성 질환 (Infiltrative Diseases):
악성 종양 (림프종, 전이암), 아밀로이드증, 고셔병, 골수증식종양(MPN) 등
거대 비장종대 (Massive Splenomegaly)
정의: 늑골연 하방 >8 cm에서 촉진되거나 무게가 ≥1000 g
주요 원인 질환
비호지킨 림프종, 만성 림프구성 백혈병(CLL), 모발세포 백혈병
만성 골수성 백혈병(CML), 골수섬유증, 진성적혈구증가증(PV)
[1] Harrison 22e, pg. 479-480
연습문제 21문제
0/21 완료
** 제목만 보더라도 어떤 내용인지 알 수 있도록 완성된 문장으로 작성해주세요.
예시) 초음파 (X) → 초음파 사진에서 PDA 소견을 어떻게 알 수 있나요? (O)