학습하기

커뮤니티

구입하기

순환기 > 감염 심내막염

감염 심내막염

기본 개념

감염 심내막염(Infective Endocarditis, IE)

해리슨 22판의 주요 변경점

  • 진단 알고리즘의 변화: 초기 고위험군은 TEE, 저위험군은 TTE 가 1st diagnostic choice

  • 진단 기준의 변화 (진단기준: 2023 Duke-ISCVID Criteria) → major criteria의 미생물학적 기준 추가 (PCR, IFA), 영상학적 기준에 cardiac CT, PET-CT, surgical criteria 도입

  • 경험적 항생제 regimen의 변화

  • 정의: 심장 판막, 심내막, 중격 결손 부위, 인공 물질 등에 발생하는 감염. 혈소판, 피브린, 미생물, 염증세포로 구성된 증식물(vegetation) 형성이 특징 → 판막을 침식하여 심부전, 전신색전증 등을 유발

  • 원인균: 사슬알균, 포도알균, 장알균 등

  • 증상: 발열, 심잡음(new onset), 선상출혈(splinter hemorrhage), Roth 반점, Osler결절, Janeway병변

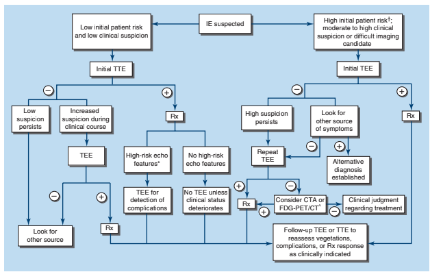
  • 진단 알고리즘


    STEP 1: 초기 환자 평가 및 위험도 분류, 초기 영상 검사 선택

    • 저위험군 (Low initial patient risk) → TTE

      • IE를 강력히 시사하는 뚜렷한 증상이나 징후가 없는 경우.

      • 임상적 의심 정도가 낮은 경우.

    • 고위험군 (High initial patient risk) → TEE

      • 인공판막, IE 과거력, 복잡 선천성 심질환 등 고위험 심장 상태를 가진 경우

      • 새로운 판막 역류음, 새로운 전도 장애, 심부전 등 심장 내 합병증이 의심되는 경우

      • 임상적 의심 정도가 중등도 이상인 경우

      • 비만, 폐 질환 등으로 TTE 영상의 질이 낮을 것으로 예상되는 경우


    STEP 2

    • [경로 A: 저위험군 환자에서 TTE 시행 후]

      • A-1. TTE 양성 (+) 소견

        • IE 진단 기준 충족시 즉시 치료(Rx)를 시작

        • 이후 합병증 평가를 위해 TEE 추가 시행 가능 (특히 증식물이 크거나, 판막 기능 부전이 심하거나, 판막 주위 침범이 의심되는 고위험 소견시 반드시 TEE를 시행)


      • A-2. TTE 음성 (-) 소견

        • 임상적 의심이 여전히 낮은 경우: 다른 원인 확인

        • 임상 경과 중 의심이 증가하는 경우: TTE 결과에도 불구하고 IE가 계속 의심되면, TEE를 추가로 시행하여 위음성 가능성을 배제


    • [경로 B: 고위험군 환자에서 TEE 시행 후]

      • B-1. TEE 양성 (+) 소견

        • 즉시 치료(Rx)를 시작

        • 치료 경과에 따라 또는 새로운 합병증이 의심될 때 추적 TEE/TTE를 시행하여 증식물 변화, 합병증 발생 여부 등을 평가

      • B-2. TEE 음성 (-) 소견

        • 임상적 의심이 여전히 높은 경우: 초기 TEE가 음성이더라도 위음성 가능성(6-18%)이 있으므로, 7-10일 후 TEE를 반복

        • 다른 진단이 내려진 경우: 해당 질환 치료

        • 반복 TEE에도 음성이지만 의심이 지속될 때: 심장 CT 혈관조영술(CTA) 또는 FDG-PET/CT와 같은 추가 영상 검사를 고려 (특히 PVE나 판막 주위 농양이 의심될 때 유용)

  • 진단기준: 2023 Duke-ISCVID Criteria

    • 진단: Major 2개, 또는 Major 1개 + Minor 3개, 또는 Minor 5개

      Major criteria

      • 미생물학적 기준

        • 혈액 배양: 전형적인 균주가 2회 이상 양성

        • 기타 검사: C. burnetii, Bartonella spp. 등에 대한 PCR 또는 항체 검사 양성

      • 영상 기준

        • 심장초음파/CT: 증식물(vegetation), 농양, 가성동맥류, 새로운 판막 역류 등.

        • FDG-PET/CT: 인공판막 주위 비정상적 대사 활성

      • 수술적 기준: 심장 수술 중 관찰된 심내막염의 증거


      Minor criteria

      • 위험인자: IE 과거력, 인공판막, 마약사용자, 선천성 심기형 등

      • 발열: ≥38.0°C

      • 혈관 현상: 동맥 색전, 패혈성 폐경색, Janeway lesion, 혈행성 골관절 감염, mycotic aneurysm, 뇌경색/출혈, 결막출혈

      • 면역 현상: 사구체신염, Osler's node, Roth's spot, 류마티스 인자 양성

      • 미생물학적 증거: Major 기준에 미달하는 혈액 배양 양성

      • 영상 증거: Major 기준에 미달하는 PET 소견

      • 신체 검진: 청진상 새로운 판막 역류음


  • 초음파 소견

  • 치료: 항생제(우선 경험적 항생제혈액배양 결과 나오면 조정) + 적응증 해당 시 수술


    • 수술적응증

      1. 응급수술: 판막 기능부전으로 인한 중등도-중증의 울혈성 심부전, 급성 대동맥판막 역류 & mitral valve의 preclosure, 우심방으로 sinus of valsalva abscess가 파열된 경우, pericardial sac의 rupture

      2. 긴급수술: 증식물에 의해 판막 폐쇄, 인공판막의 dehiscence, 급성 AR/MR + 심부전, 중격 천공, 판막주위로의 감염 파급, 항생제 치료 실패

      3. 계획수술: 점진적인 paravalvular prosthetic regurgitation, 항생제 치료 7-10일 이후에도 지속되는 감염 & 판막부전, 진균성 심내막염

      4. 근거에 대한 논란이 존재하지만 수술을 강력하게 고려하는 경우

      • 10mm 초과의 크고 움직임이 많은 증식물 + 색전 과거력

      • 매우 큰 증식물 (>30mm)

      • PVE: S. aureus 감염, 수술 후 2달 이내 발생한 경우

      • 치료가 어려운 균주: 진균, 다제내성균 감염


[1] 2023 ESC Guidelines for the management of endocarditis, pg. 3960-3963, 3969, 3971-3972, 3991

[2] Harrison 22e, pg. 1036-1048

감염 심내막염의 예방

예방적 항생제 투여는 고위험군에서 고위험 시술에서만 투여가 권고된다.

  • IE 고위험군

    (1) 인공판막 또는 심장판막 교정을 위한 인공보형물
    (2) 과거에 감염성 심내막염을 앓은 병력
    (3) 다음과 같은 선천심장질환

       ➀ 수술적으로 교정되지 않는 청색증 심장질환, 또는 대증적인 션트나 conduits,
    ➁ 수술이나 카테터 시술로 완전히 교정되었으나 6개월이 지나지 않은 경우
    ➂ 수술이나 카테터 시술로 교정한 부위에 결손이 남아있는 경우

    심실보조장치(VAD)
    (4) 심장이식 + 심장판막병증 (IIB) → 2023 가이드라인에서는 없어졌지만 해리슨 22판에서는 존재

  • 예방이 권고되는 시술

    : 치아 발치, 구강 수술, 잇몸조직/periapical region 시술

    ** diagnostic/therapeutic respiratory, GI, GU, skin, MSK 시술의 경우 2023 가이드라인에서 권고 등급 IIb 로 내림


  • 항생제 선택
    → 가능한 경구로 1회, 수술/시술 직전 30-60분 이내로 투여

    • Amoxicillin 2g PO : standard

    • 경구투여가 불가능한 경우 :Ampicillin 2g IV

    • 페니실린 알레르기: clarithromycin or azithromycin / cephalexin / doxycycline / cefazolin /ceftriaxone
      → clindamycin 은 pseudomembranous colitis 위험 증가를 이유로 regimen에서 제외되었다.


[1] 2023 ESC Guidelines for the management of endocarditis,

[2] Harrison 22e, pg. 1045-1048

추가 개념

감염 심내막염의 항생제 선택

  • 항생제 치료 원칙

    • 장기간 (4-6주), 살균 효과가 있는(bactericidal) 항생제 정맥 투여가 원칙

    • 기간은 혈액 배양이 음성으로 전환된 시점부터 계산

  • 경험적 항생제

    • 자연판막 심내막염/인공판막 심내막염(수술 후 12개월 이상)

      • 급성 발병: vancomycin + gentamycin/cefepime

      • 아급성 발병: vancomycin + ceftriaxone

    • 인공판막 심내막염(수술 후 12개월 이하), 의료관련 감염
      : vancomycin + gentamycin + cefepime

    • CIED 감염인 경우 항생제 치료 + device 제거 필요
      → 10-14일의 충분한 항생제 치료 후 새로운 위치에 삽입

  • 혈액배양 결과 나온 후 항생제

    • Streptoccoci

      • Penicillin G or Ceftriaxone or Vancomycin

      • (penicillin G or amoxicillin or ceftriaxone) + gentamycin

    • Staphylococci (NVE)

      • MSSA: oxacillin or Cefazolin or vancomycin

      • MRSA: Vancomycin

    • Staphylococci (PVE)

      • MSSA: oxacillin + Rifampin + Gentamycin

      • MRSA: vancomycin + rifampin + Gentamycin

    • Enterococci: [Ampicillin or Amoxicillin] + [Ceftriaxone or Gentamycin]

    • HACEK organism: Ceftriaxone or ampicillin/sulbactam

    • Coxiella burnetii: Doxycycline + hydroxychloroquine

    • Bartonella spp. : doxycycline + gentamycin


[1] 2023 ESC Guidelines for the management of endocarditis, pg.3977-3985

[2] Harrison 22e, pg. 1043-1044

3개의 글


by

·

2025년 11월 12일

보통 쓰는것 같길래 여쭤봅니다


by

·

2025년 8월 4일

항생제 사진 안보여요

사진이 안보여요


by

뽀잉이뽀식

·

2024년 9월 21일

공부하다 헷갈리게 느껴져서 찾아봤습니다.

Nafcillin은 S.aureus를 위해 사용하고, 그람 음성균 효과는 좋지 않습니다.

따라서 Ampicillin을 장알균, 그람 음성균을 커버하기 위해 사용합니다.

Gentamicin은 synergistic effect를 위해 사용하지만 신독성의 효과가 있습니다.

Ampicillin+Ceftriaxone 조합으로도 사...

👍 3


글 작성

** 제목만 보더라도 어떤 내용인지 알 수 있도록 완성된 문장으로 작성해주세요.
예시) 초음파 (X) → 초음파 사진에서 PDA 소견을 어떻게 알 수 있나요? (O)